
경희대학교(총장 한균태) 김봉이 기초한의과학과 교수 연구팀이 암의 전이를 억제하는 한약재의 항전이 효과를 정리해 발표했다.
한의학과 4학년 재학생으로 구성된 김 교수 연구팀은 사망률이 높은 폐암·대장암·위암·간암·유방암 등 5개 암을 대상으로 선정, 최근 5년간 연구된 한약재를 검토했다. 한의학과 4학년 박진경·정다희·송미령 학생이 공동 제1저자로 이름을 올린 이번 논문은 SCIE급 국제학술지인 ‘Antioxidants’(영향력 지수: 5.014)에 ‘Recent Advances in Anti-Metastatic Approaches of Herbal Medicines in 5 Major Cancers: From Traditional Medicine to Modern Drug Discovery’ 제하로 게재됐다.
암으로 인한 사망은 90%가 전이로 발생하는 만큼 이는 전이를 억제하는 치료가 중요하다는 의미기도 하다. 이에 김 교수 연구팀은 총 79편 논문에서 나타나는 한약재의 성분과 효능을 상세히 분석한 이번 연구를 통해 한약재의 암 전이 억제 치료 연구의 기초를 마련하는 한편 향후 임상연구의 방향성을 제시했다는 점에서 의미가 크다. 또한 항전이 효과에 대한 한약재의 공통 효능과 상관성에 대한 통합적 결과도 제시해 의미를 더하고 있다.
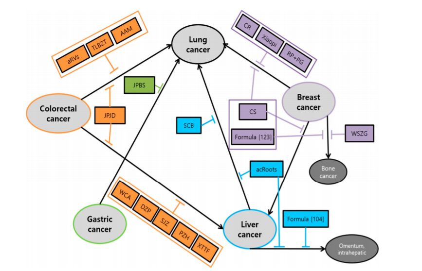
김 교수 연구팀은 이번 연구에서 암별로 활용할 수 있는 한약재를 체계적으로 분류해 정리했다.
우선 오미자·당귀·구기자 등으로 이뤄진 ‘보신소간방’(補腎疏肝方)과 ‘소적음' 등이 폐암의 전이를 억제한 것으로 나타났다. 보신소간방은 폐암 줄기세포(CSC)의 성질을 제어했고, 소적음은 폐암 세포 성장을 방지한 것으로 확인됐다.
또 대장암의 전이를 억제한 한약으로는 ‘건비해독탕’(健脾解毒湯)’과 ‘독활지황탕’(獨活地黃湯) 등이 대표적으로, 건비해독탕은 대장암세포의 세포자멸을 유도하고, 혈관신생을 억제한 것으로 보고됐으며, 독활지황탕은 치료 기간에 따라 효능을 보였는데, 치료 7주 후에는 폐의 림프결절이 감소했고, 2년 장기복용했을 경우에는 폐암으로의 전이가 감소한 것으로 나타났다.
또한 ‘건비보신탕’(健脾補腎湯)과 ‘소담화위탕’(消痰和胃湯)’ 등은 위암의 전이를 억제하는데 효과를 보였는데, 건비보신탕은 위암이 폐로 전이되는 과정을 예방했으며, 소담화위탕은 세포사멸을 유도한 것으로 보고됐다.
이와 함께 간암의 항전이 효과는 ‘자삼’(紫參)과 ‘보양환오탕’(補陽還五湯) 등에서 나타났다. 자삼은 간암이 폐로 전이되는 것을 억제하고 암세포 주기를 정지시킨 것으로 확인됐고, 보양환오탕은 신생혈관 생성을 방지하고 종양 미세환경을 정상화했다.
더불어 유방암의 전이를 억제한 한약은 ‘울금’(鬱金)과 ‘유이평’(乳移平)’ 등으로 확인됐다. 울금과 유이평은 유방암이 폐로 전이되는 것을 억제했으며, 특히 유이평 처방과 관련한 연구 두 편에서는 암세포 전이를 돕는 EMT와 MMP-9 관련 인자를 조절해 종양의 증식과 전이를 억제하고, 세포주기 정지를 유도한 것으로 나타났다. 또한 유이평에 ‘길경’(桔梗)을 가감한 처방은 폐 혈관 통합과 섬유화 과정을 억제해 유방암이 폐로 전이되는 것을 막은 것으로 보고됐다.
특히 이번 연구 결과는 사망률이 높은 5대암간 전이 경향을 파악한 점도 강점인데, 한약재별로 항전이 효과를 통합적으로 정리해 시각화해 더욱 눈길을 끌고 있다.
이와 관련 김봉이 교수는 “암 사망 원인이 전이와 큰 관련이 있기 때문에 의학적으로 의미가 있는 주제”라며 “무엇보다 임상에서 활용되는 형태인 한약재와 처방을 연구한 논문을 계통적으로 분석해 한약의 효능을 보여준다”고 설명했다.
또한 제1저자인 송미령 학생도 “최근 고령사회를 맞이하면서 암 환자가 늘고 있다”며 “항암 부작용에 대한 한의학적 효과를 보여주는 연구는 다양하게 보고되고 있는데, 항전이 효과는 그 주제나 연구 방법이 제한적이고 산발적이라 정리가 의미 있다고 생각했다”고 전했다.
